Select to view content in your preferred language

model builder - model iterator and list of values

2813
2
04-19-2017 09:42 AM
Raphael_Augusto_FoscariniFerre
Regular Contributor

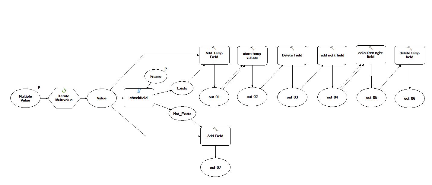
My model iterate through many shapefiles:

First it Checks if, the field i want to add (model parameter), already exists in the table (check if the field name is the same)

If dont exist: great! Just add the field i want.

If exists:

creates a temp field Store the the value from the existing field in the temp field Drop the existing field Create the field i want, the way i want (string, with exactly 137 length) Copy the values from the temp field to the new field Drop the temp field

It works perfectly, always. As many shapefiles i want.

The problem is i want to run it several times, checking for a lot of fields, in a single run in the tool. If i try to bath it, doesnt work. And if i try to put 'List of Values' in the first parameter 'Multiple Value' it gets error, because model builder doesnt allow both 'model iterator' and 'list of values' working together.

Can you guys help me?

0 Kudos
2 Replies
curtvprice
MVP Alum

Batch does not work with ModelBuilder tools. This is a long-time, known, limitation.

Batch a Model (Model Builder)

The way to do this is to set up input and output parameters for this model and add it to another model that includes an iterator. The 'outside model' iterator will pass the inputs to your 'inside' model, one by one.

Integrating a model within a model—Help | ArcGIS Desktop 

by Anonymous User
Not applicable

Hi 

I have tried multiple time put some condition, multiple values but its not work then start with single and convert or export the model in python.

After python set some parameter and it will work with batch processing and multiple values.

Check the shared link by @Curtis Price

0 Kudos