Community
  • All Communities
    Products
    ArcGIS Pro ArcGIS Survey123 ArcGIS Online ArcGIS Enterprise Data Management ArcGIS Experience Builder Geoprocessing ArcGIS Web AppBuilder ArcGIS Field Maps ArcGIS Dashboards ArcGIS StoryMaps All Products Communities
    Industries
    Education Water Resources State & Local Government Transportation Gas and Pipeline Water Utilities Imagery and Remote Sensing Insights (IRIS) COP Roads and Highways Natural Resources Telecommunications Electric All Industries Communities
    Developers
    Python JavaScript Maps SDK Native Maps SDKs ArcGIS API for Python ArcGIS Pro SDK ArcObjects SDK Developers - General ArcGIS REST APIs and Services ArcGIS Online Developers Game Engine Maps SDKs File Geodatabase API All Developers Communities
    Global
    Comunidad Esri Colombia - Ecuador - Panamá ArcGIS 開発者コミュニティ Czech GIS Europe Asia Pacific Americas ArcNesia Comunidad GEOTEC Esri India GeoDev Germany ArcGIS Content - Esri Nederland All Global Communities
    All Communities
    Developers User Groups Products Industries Services Community Resources Global Events Networks Learning ArcGIS Topics View All Communities
  • ArcGIS Ideas
  • GIS Life
  • Community Resources
    Community Help Documents
    Community Blog
    Community Feedback
    Member Introductions
    All Community Resources
Sign In
cancel
Turn on suggestions
Auto-suggest helps you quickly narrow down your search results by suggesting possible matches as you type.
Showing results for 
Show  only  | Search instead for 
Did you mean: 
Cancel

My Images for AndrewTurner

cancel
Turn on suggestions
Auto-suggest helps you quickly narrow down your search results by suggesting possible matches as you type.
Showing results for 
Show  only  | Search instead for 
Did you mean: 
  • Home
  • :
  • Albums for Community
  • :
  • Images in Public (AndrewTurner)
  • :
  • My Images for AndrewTurner

My Images for AndrewTurner

  • Albums
  • All Images
Image Options
  • Flag Image for Review
  • Bookmark
  • Subscribe to RSS Feed

Album: Public (AndrewTurner)

by AndrewTurner Esri Contributor
AndrewTurner_0-1608057940278.png
Hub Hierarchy example.png
AndrewTurner_0-1729698908906.png
AndrewTurner_0-1743557185444.png
Hub Hierarchy example.png
Previous
Hub Hierarchy example.png
Next
Added ‎10-02-2024 07:15 AM
0 Kudos
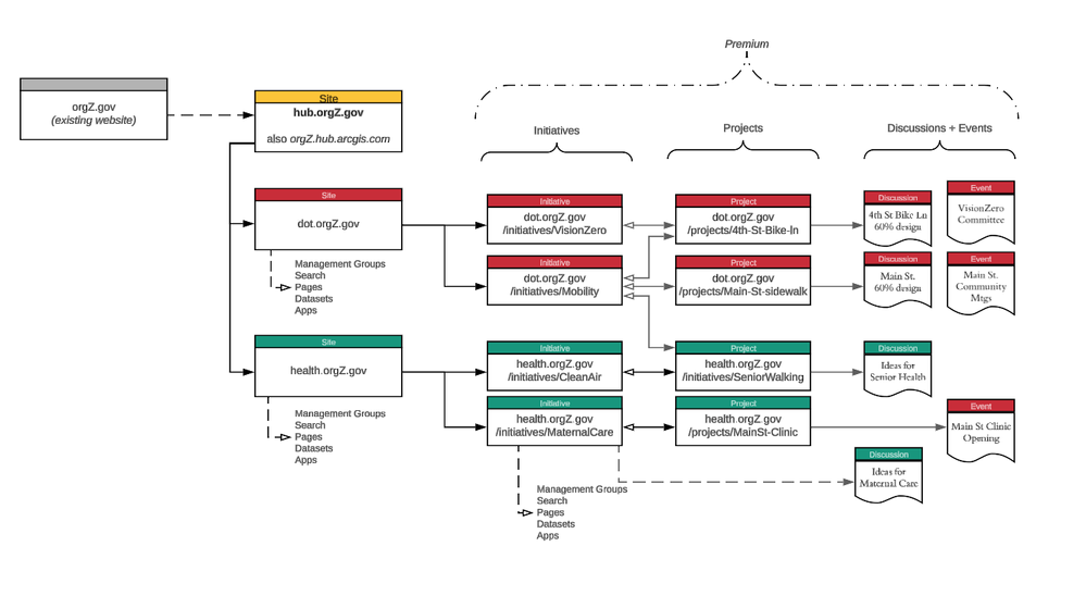
Posted in: Re: When sharing an ArcGIS Hub Site publicly, should I also make the initiative public or can it remain private? - ( ‎10-02-2024 07:18 AM )
Comments
LutherBlunk
by LutherBlunk
New Explorer
‎12-12-2024 09:09 AM
  • Mark as Read
  • Mark as New
  • Bookmark
  • Permalink
  • Print
‎12-12-2024 09:09 AM

I need this type of of template for my project manager named as Jimmy Gedeon Concord NH. But Is it possible you can make special type of template which you have to design for us.

0 Kudos

You must be a registered user to add a comment on this image. If you've already registered, sign in. Otherwise, register and sign in.

  • Comment
  • Terms of Use
  • Community Guidelines
  • Community Resources
  • Contact Community Team
  • Privacy
  • Trust Center
  • Legal
  • Contact Esri