Select to view content in your preferred language

How to configure workflow step path logic for "warning" messages generated by geoprocessing tool?

2365
3
12-13-2022 06:46 PM
EvaTTA
by
Emerging Contributor

Hi all,

 

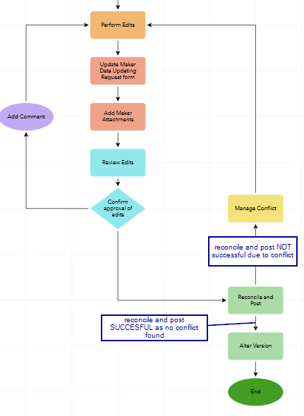
I am working on ArcGIS Enterprise 10.9.1, ArcGIS Workflow Manager Server 10.9.1, and ArcGIS Pro 3.0. I have created a workflow for a branch versioning data editing work with reconcile and post at the end of the job.

I have configured the 'Reconcile Versions' geoprocessing tool to run in the workflow step, where if the reconcile and post is successful, the workflow would remain with the same user and move to another geoprocessing tool step (in workflow image, it is the step named 'Alter Version'). If the reconcile and post is unsuccessful (i.e., due to conflict between branch versions), the workflow would be routed to the editor user to manage the conflicts (in workflow image, it is the step named 'Perform Edits'). 

workflow_image.png

I ran a few test cases to see if the reconcile and post step would be routed to another user due to conflicts in the branch versions, but it is not working as intended as the workflow step seems to treat the step as having ran successfully so it moves to the 'Alter Version' step instead of being routed to the editor user ('Perform edits' step). I can visually see that the reconcile and post step did not reconcile the versions as the feature I edited in sde.DEFAULT did not change to reflect the edits made in the branch versions.

Something I noticed is that when I ran the 'Reconcile Versions' geoprocessing tool outside of the workflow, if a conflict was found between the versions of sde.DEFAULT workspace, the message that gets generated by the tool is a 'Warning' error message (see screenshot).

reconcileandpostwarning.png

How should I configure the workflow path logic to read that when the tool throws out this warning message, it should be treated as a step failure and route back to the editor user?

Thanks

0 Kudos
3 Replies
sirishb
Regular Contributor

Hi @EvaTTA ,

We are also facing similar issue.

Created "child version" using "Create Version" step and performing edits on the same.

If there are no conflicts, is the "reconcile and post" step is successfully updating / posting the data in SDE.DEFAULT version? 

Execution of this step in ArcGIS Pro 3.0?

We have configured the following parameters in "reconcile and post"

input_database : <FeatureserviceURL>,
reconcile_mode: ALL_VERSIONS
edit_versions: <child version name>
with_post: True

sirishb_0-1670988358016.png

what parameters did you added here.

Regards,

Sirish

0 Kudos
EvaTTA
by
Emerging Contributor

Hi @sirishb ,

If there are no conflicts, the step successfully updates and posts the data in sde.DEFAULT.

Yes, I am executing the step in ArcGIS Pro 3.0. 

Here are the parameters I configured for that step in my workflow (btw, I took out the 'edit_versions' parameter in this workflow and have not put it back in yet to test again):

input_database : <FeatureserviceURL>,
reconcile_mode: ALL_VERSIONS
with_post: True

abort_if_conflicts: True

proceed_if_conflicts_not_reviewed: False

 

Thanks,

Eva

 

0 Kudos
EvaTTA
by
Emerging Contributor

Hi all, 

Just to update that I've sort of resolved this issue by using a custom script gp tool I configured to return a 'failed' string as an output (passed to the variable: 'output_conflict') if it detects a conflict warning message when running the "Reconcile Versions" gp tool. If there is no conflict warning message generated, the custom tool will return a 'pass' string as an output. This allowed me to configure in the workflow diagram path logic using the following arcade expressions:

- jobOutputValue($job, '<step_id>', 'output_conflict') == "failed" --> route to editor user to manage conflict.

- jobOutputValue($job, '<step_id>', 'output_conflict') == "passed" --> continue to next step. 

 

Although this does help to solve my issue at hand, it doesn't feel like the most elegant method available. Also, this method only works if i use the 'run GP tool' step, which needs to be activated in ArcGIS Pro. For some reason, when I publish the custom script tool to try and run it as a GP Service, the tool itself fails, which might be due to the way I wrote the code... 

0 Kudos