Select to view content in your preferred language

Produce overlapping contour polygons with irregular intervals in ArcGIS Pro?

581
4
Jump to solution
07-16-2025 12:41 AM
Labels (1)
Aline-Wbg
Occasional Contributor

I need contour polygons from a raster which should be overlapping (no inner rings and therefore no gap when a polygon is displaced).

AlineWbg_1-1752590621285.png

Additionally the contour polygons should be based on irregular intervals (e.g. -5, -2, 0, 2, 5, 10).

The contour tool of the Spatial Analyst toolbox has the option "COUNTOUR_SHELL_UP" to produce overlapping contour polygons (what I need🎉) but does not offer the possibility to input custom break values, only one constant contour interval value can be provided. In QGIS the GDAL contour utility offers the possibility to use irregular intervals for the contour polygons but then they don't have the possibility to let them overlap and one ends up with adjacent outer and inner rings.

Is there a possibility within the ESRI universe to derive overlapping contour polygons but based on custom intervals? 

0 Kudos
1 Solution

Accepted Solutions
BobBooth1
Esri Regular Contributor

You could put the Contour tool in a ModelBuilder model and use Iterate Multivalue to iterate over a list of contour values (e.g. create one contour polygon at a time). Use Inline Variable Substitution to name the output feature classes so you get one feature class for each contour, then append them all together to get a single result feature class.

View solution in original post

4 Replies
DanPatterson
MVP Esteemed Contributor

The only other SA tool that takes a contour interval list is

Contour List (Spatial Analyst)—ArcGIS Pro | Documentation

but I can't check to see whether it would allow for non-overlapping features when converted to polygons


... sort of retired...
0 Kudos
Aline-Wbg
Occasional Contributor

Thank you for your response Dan, I saw this tool. Converting the resulting polylines from the Contour List tool using the Feature To Polygon tool only converts enclosed polylines to polygons. I have many open polylines and closing them all manually in the edit mode takes a lot of time.

With some intermediate steps I can get rid of the inner rings of the Contour Polygons I create in QGIS but then it would be just cleaner and less prone to errors if it was possible to derive them in a single tool.

0 Kudos
BobBooth1
Esri Regular Contributor

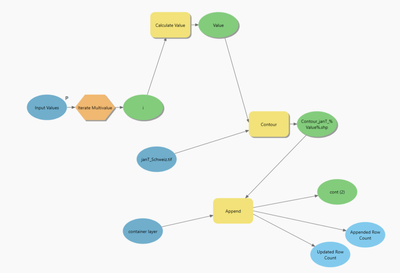
You could put the Contour tool in a ModelBuilder model and use Iterate Multivalue to iterate over a list of contour values (e.g. create one contour polygon at a time). Use Inline Variable Substitution to name the output feature classes so you get one feature class for each contour, then append them all together to get a single result feature class.

Aline-Wbg
Occasional Contributor

Thank you for your input Bob!

For appending I often use "Use the field map to reconcile field differences" but this did not work here as the input was not produced yet. So I followed your tip to create a scheme beforehand by creating the container feature class before running the model and by using a dummy contour layer as a template. The iterator value could not be passed directly and I had to use "calculate value" to hand it to the contour tool. As the contour tool does not allow negative Contour Interval values I used the iterated value as the base contour and used a value for the contour interval that was beyond the range of the data. It then produces a second contour polygon that is following the outline of the raster layer but that i can easily get rid off ( I kept one of those duplicate margin contours). Then with Multipart To Singlepart (Data Management) I can split the contour up and now i can easily move individual polygons.

AlineWbg_1-1752827155810.png

This is a nice workaround but I will request this feature via Ideas.

0 Kudos