Select to view content in your preferred language

Disable the "Modelbuilder" map group when adding output to display

6959
15
Jump to solution
09-13-2021 03:52 PM
by Anonymous User
Not applicable

Every output in ArcGIS Pro 2.8.2 modelbuilder that is marked to "Add to display" gets put into a group called "Modelbuilder". How do I disable the addition of the Modelbuilder group to my map? I've deleted 3 of these groups today. I just want the layer added directly to the map, not inside of an extra group.

Also, the name of the layer gets repeated twice (see attached screenshot). Odd, clunky, and very confusing.

Tags (1)
1 Solution

Accepted Solutions
ShitijMehta
Esri Regular Contributor

We have added a way to go back to the old behavior in the next release. (not 2.9).

View solution in original post

15 Replies
DanPatterson
MVP Esteemed Contributor

The help suggests that the results to add to the display are collected then added, perhaps that is why they are added to a group.  There is no indication if they can be added one at a time or whether this is the design plan

Use ModelBuilder—ArcGIS Pro | Documentation


... sort of retired...
by Anonymous User
Not applicable

Thanks Dan. I was afraid this is the way the designers intended it to work. It's really annoying compared to the way ArcGIS Desktop modelbuilder worked (I think Arc Pro modelbuilder is still generally clunky and annoying compared to Desktop, but that's a different post!).

Should be a way to turn it off......

DanLee
by Esri Regular Contributor
Esri Regular Contributor

As far as I know, this is by design. Normally a layer group can be ungrouped by right-click the group title and click Ungroup. Does that work on the MB output group?

In the meantime, you can post your ideas at the link below for people to vote.

https://community.esri.com/t5/custom/page/page-id/arcgis-ideas

0 Kudos
by Anonymous User
Not applicable

That does work, although requires about the same number of time and mouse clicks as moving the layer and deleting the modelbuilder group.

0 Kudos
DanLee
by Esri Regular Contributor
Esri Regular Contributor

Thanks for your confirmation and feedback. I agree with you and feel your pain. I talked to our MB team after I saw your and Duncan's posts; they are considering to "give a way to get back to the original behavior" (quote from Shitij's response).

I hope you can live with the workaround for the time being. Sorry about the inconvenience.

DuncanHornby
MVP Notable Contributor

Totally agree with this idea, this is functionality that has been introduced at 2.8 (?) and breaks all sorts of model builder logic. Its awful and we need a way to turn it off!

It breaks my models and introduces unwanted and unintuitive naming logic that breaks downstream logic.

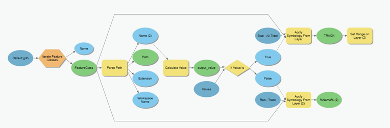
As way of example I have a model that reads featureclasses in a file geodatabase and applies a symbology from a layer file, with the final step feeding that output into a script tool I have created that updates the Range property of the layer using the CIM property.  This all used to work fine without any issue until this new functionality was introduced.

Here is a screen shot of the model to give you context:

DuncanHornby_0-1631809099222.png

Now the problem is with the output of the Apply Symbology From Layer tool which is set to Add to Display.

It adds it into this annoying group and inserts the output name in front of the layer name, as shown below

DuncanHornby_1-1631809219007.png

BUT it passes out just the layer name, for example fcTrack_27_07_2021_Layer1 within the green bubble. So the tool is now passing out erroneous information as what has been added to the map is a layer in a GroupLayer with now a completely different name because it has tagged the layer name with the word TRACK:.

Sooooo.... my Set Range on layer script that is expecting just a layer name fails to find the layer because what is now in the map is layer in a GroupLayer with now a completely different name.

This functionality breaks continuity within the model as now you have no idea what is being passed around the model.

This new functionality needs to be disabled/removed/or turned off as a matter of priority.

by Anonymous User
Not applicable

Agreed!!

Why the clunky naming system? My layer ended up as 'WaterShortage:WaterShortage' instead of just 'WaterShortage'.

DuncanHornby
MVP Notable Contributor

@Anonymous User you should get yourself and any other model builder users voting on this idea to push this up the line of command, this unwanted behaviour is driving me nuts!

https://community.esri.com/t5/arcgis-pro-ideas/disable-the-quot-modelbuilder-quot-map-group-when/idi-p/1098986

 

ShitijMehta
Esri Regular Contributor

I hear you and see the issue DuncanHornby. 
Adding it to our product issues to address this and give a way to get back to the original behavior.

Thanks for bringing this to our attention.


Currently can you try adding full paths to your script? 
or add your script at the end of the model after apply symbology such that the output of apply symbology is the input to the script tool?