Select to view content in your preferred language

publish a model builder to export shapefile and/or gdb

2054
3
04-25-2022 11:35 PM
GuillaumeArnaud
Frequent Contributor

Hi,

I need to publish a model builder to export shapefile and/or gdb on ArcGIS Server.

Data source is declare on ArcGIS Server. I need the result as a zip file.

So, I need to know :

- How will I declare a temp folder like in_memory to store temp shapefile and/or gdb ?

- How will I make a zip with this files or folder ?

- How will I send this zipfile to the user ? I think it's with using parameter or live something blank like print template but i didn't find any documentation to help me.

Thanks for your answeR.

Guillaume ARNAUD

3 Replies
DavidPike
MVP Notable Contributor

If you have an arcmap install around somewhere Geoprocessing service example: Clip And Ship—ArcGIS Server | Documentation for ArcGIS Enterprise would be a good model to pick through as it produces a zip in model builder.

 

if you use %scratchfolder% in the model Managing intermediate (scratch) data in shared model and script tools—ArcMap | Documentation (arcgis... , on publishing, it will be repathed to a memory/scratch folder on arcgis server.

0 Kudos
GuillaumeArnaud
Frequent Contributor

Hi, is there something like that to extract and send some item from a table ? 

I need to do this for a database with 3 entity class and 28 tables. Actually I have this thing but its in local :

This one call other function

GuillaumeArnaud_0-1651061877838.png

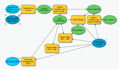
This one clip geographical object and store it in gdb + shp

GuillaumeArnaud_1-1651061900011.png

This one copy all table in the gdb + export it in multiple dbf

GuillaumeArnaud_2-1651061919654.png

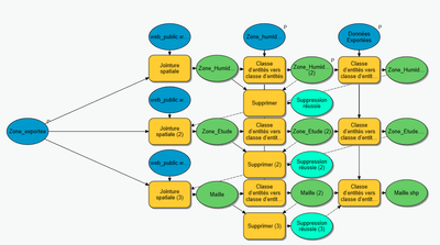
This one select entry which is needed in function of entityt selected and copy them in tables in the gdb + export it in multiple dbf

GuillaumeArnaud_3-1651061945544.png

The result is something like that : 

GuillaumeArnaud_4-1651062253802.png

 

Thanks.

GuillaumeArnaud
Frequent Contributor

thank you. I will try tomorrow.

0 Kudos