Thanks @biaozeng, for providing the reproduction data.
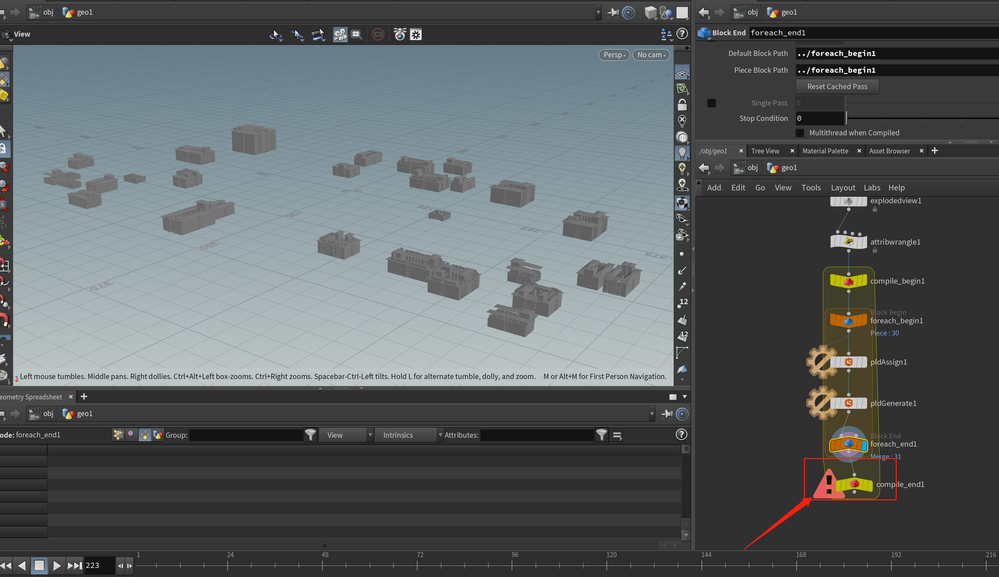
The issue is caused by not separating the footprint geometries. Therefore the rule package (rpk) is applied on a single big geometry that fails to fully generate.
To fix this, add an additional attribute "primCls" with the value "$PR" (Primitive Number) before assigning the rpk:

This will lead to the correct result:
