Select to view content in your preferred language

Inconsistent labeling when reverse geocoding intersections

1078
0
03-28-2023 08:23 AM
Labels (3)
SOtero
by
New Contributor

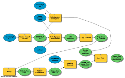
I've been using Arcmap 10.8.2 the last few weeks in order to create a tool to streamline the creation of an excel sheet used by a city's wastewater engineering technicians to list stormwater assets owned by the city (within a project area) by nearest street intersection. The tool works almost completely as intended, but for some reason the reverse geocode tool has been assigning some assets' intersection names in reverse order (e.g. Main & 1st vs 1st & Main) and I cannot figure out why. The issue is seemingly minor, but the goal of the tool is to output a layer with an attribute table that's formatted correctly to run a report on, and any required editing after the tool is run counteracts its usefulness severely. The tool's ModelBuilder workflow is here: 

SOtero_5-1680016912088.png

(tried to make it readable without making it immensely small) and a sample output table is here: 

SOtero_4-1680016392636.png

As you can see, Objects 1, 2, and 7 are geographically located at the same intersection but for some reason #2 has had the title reversed. When the report doc is run on those features, we get this output: 

SOtero_3-1680016365585.png

The goal is to have all the assets under one intersection header. Is there a way for me to force the program to geocode intersections in a certain order? Alternately, is there a field editing tool or report formatting operation I can utilize to standardize the address field?

Update 4/5/23: A workaround has been established by creating an "intersections" feature class using the "Feature vertices to points" tool on the street layer and geocoding those features once per tool execution. This removes any mishaps from running the reverse geocoding tool multiple times and allows use of the "Spatial Join" tool to add the intended address field to the project assets. I've also been told that since the locator stores both versions of the cross-street orientation to index for searching and has no preference for which sequence of streets to use, it chooses one arbitrarily whenever the tool is run.

  Purely for a knowledge standpoint, I would still like to know if there is a way to assign a "weight" so to speak to arterials/etc. to allow the locator to consistently place higher-priority streets first?

 

EDIT 4/27/23: From further research it appears that preferential street labeling isn't available without manually separating the field and using Calculate Field or a similar process to sort them.

0 Kudos
0 Replies