Select to view content in your preferred language

Introduction to Streamlining your Operational Processes: Webinar Q&A

1464
0
05-17-2024 09:00 AM
ShreeRajagopalan
Esri Regular Contributor
6 0 1,464

Thank you for your interest in the ArcGIS Workflow Manager: Introduction to Streamlining your Business Processes webinar. You can access the recording here

We are pleased to provide the eagerly anticipated answers to the questions you asked during the webinar. 

1. Can we use traditional versioning to create versions in ArcGIS Workflow Manager? Does Workflow Manager only support branch versioning? 

The step templates in ArcGIS Workflow Manager only support branch versioning, but you can still use traditional versioning as a part of your workflow, if you like. You can access the versioning tools in ArcGIS Pro, or you could utilize the Send Web Request or Run GP Service step templates to perform traditional versioning tasks.

2. Is it compatible with webhooks?

Yes, webhook functionality is built into Workflow Manager:

  • In Enterprise, you can configure webhooks on job templates trigger job creation from external systems.
  • We did not bring this functionality over to Online because we assume most Online users are using PowerAutomate, which they can continue to use and integrate with Workflow Manager.
  • We also have a built in Survey123 webhook for both Enterprise and Online.

3. On the field, which app the users will use to apply this tool?

Workflow Manager can integrate with your existing mobile applications that are being used in the field. We have had many users access the Workflow Manager web application in the field using tablets.

4. Can any python library be used?

We don’t have step template to configure Python code directly. We have a Run GP Service step template that will run your published geoprocessing tools and we have a Run GP Tool step template that will run system / custom tools from a toolbox. You can develop with and use any libraries accessible on the system where these tools will be able to access.

5. Is it possible to integrate the workflows with other systems, example SAP, Primavera? How can Workflow Manager integrate with other applications such as asset management or permitting?

Yes, you can integrate with other systems using APIs and webhooks. Also, the Send Web Request and Run GP Service / Tool step templates provide flexibility to interact with external systems.

6. When the map loads and the draw tool opens, can you use a line instead of a polygon?

Yes, you define the LOI feature type in the Define Location step configuration.

7. Can you see in which step is a task in?

Each step is configured for a single action and you can name that step appropriately. That way, when you look at the job list or a dashboard, you can see what step it is on (know assigned task based on name) and what the status of that step is as well.

8. Can you measure how much time is involved in each step? Do you have expire dates in each task? Can you save history of the steps that employees already did? 

The workflow repository for each workflow item maintains a history table that you can parse to find how long each step took to run. We do not have expiration dates for each step, only a due date for the entire job (all steps).

We do have some enhancements planned in our roadmap that provides the ability to set step escalations. The step would be configured to be completed within a given time from when the job gets to that step in the process (for example, this step should be completed within 8 hours of the job reaching it). If the step is now completed with that time, alerts would be sent out to an admin.

9. Do you have any kind of dashboard to see how much tasks do you have in each task?

The workflow repository is accessed as a feature service in portal. You can create feature service views that can be used as inputs to custom Dashboards that can be monitored with real-time updates as work is being completed in the system.

10. Can code be introduced for business improvements or is it a closed app end-to-end?

The Workflow Manager web application cannot be modified, but we have a JavaScript API that allows you to use Workflow Manager more on the backend and create your own front end for your users.

11. Do you have validation of the job that was done by the task responsible? I mean is there a connection between the task done and the step status that is approved by the people?

The step / path configuration includes the action settings, assignment, status, and completion outputs, all of which are stored in the job progress / history tables as steps get completed. You have the option to add a manual review process or loop on top of the automation or throughout different stages of the job process.

12. I manage 800 volunteers around the state collecting Bald Eagle nest data. I use ESRI Community to manage the volunteers: create their individual login credentials, and add them to groups with specific permissions to access the nest survey forms and nest maps, etc. I can see an application for this to create "jobs" for nests to be monitored at the individual and county level (nests that need monitoring that they can pick up if they have time). Could Workflow be used in conjunction with the users/groups that already exist in Community?

This is an excellent and a valid use case.  Workflow Manager is an organizational extension, and you absolutely can use existing content, groups, users, etc. that you have configured in your organization.

13. Can you bring in multiple 123 surveys into a workflow?

Yes, there is a Survey123 step template, and you configure which survey is referenced in the step setup. You can add this step multiple times in a single workflow diagram.

14. Is functionality between enterprise and online the same?

Functionality is very similar between Workflow Manager Enterprise and Online deployments. The Workflow Manager web application is the same between the two environments. The main differences are with email configurations and the spatial data step templates are not supported in Online. Here are the links to our functionality matrix for both Enterprise and Online.

15. Is the maintenance and update schedule for Enterprise and Online the same?

Workflow Manager releases at the same time as the foundational products: ArcGIS Enterprise and ArcGIS Online. 

16. is there a formal class on workflow?

Currently, there's a learn plan that covers the fundamentals of ArcGIS Workflow Manager. The plan is free to Esri customers who are current on maintenance. If you are interested in a formal, instructor-led class please contact us at workflowmanager@esri.com.

17. For the step library, can custom 'actions' be created, or only out of the box?

No, we do not currently have custom step templates available. The Send Web Request and Run GP Service steps generally cover what most use cases require. However, we are always interested in hearing about new use cases / requirements. Please post your ideas here

18. Is this part of the Enterprise license or it has to be purchased separately?

ArcGIS Workflow Manager is separate extension that is available as a capability server for ArcGIS Enterprise or as an organizational extension for ArcGIS Online. Please contact your Esri account manager for information on pricing and licensing.

19. Where can I find the organizational license price info?

Please reach out to your Esri account manager for information on pricing and licensing. If you don’t know who that is, you can email us at workflowmanager@esri.com. Be sure to include your organization’s details and we will forward your query to the right team.

20. Is the workflow app available on AGOL as the other apps are?

Yes, once the organizational extension is licensed and applied to the organization, the Workflow Manager application will appear in the application tray (drop down).

21. Will Workflow Manager work at 11.1 or just 11.2?

ArcGIS Workflow Manager for ArcGIS Enterprise has been available since the release of ArcGIS Enterprise 10.8.1. You can implement it at both 11.1 and 11.2.

22. What version of Workflow Manager was used for the webinar?

ArcGIS Workflow Manager version11.2 was used for the webinar demos.

23. Does Workflow Manager require additional extension if I have Named User License?

Workflow Manager requires the organizational capability license (Enterprise: Workflow Manager Server or Online: Workflow Manager Organization Extension). Once that is in place on your desired platform, the users do not need any additional licensing to access the Workflow Manager web application. Those named users will need certain portal privileges to run steps or be an administrator in the workflow item. Those can be found here in the documentation.

If that user needs to connect to the workflow item to access and run through their job in ArcGIS Pro versus the web application, they will need to access the Workflow Manager Pro extension, which is an additional purchase.

NOTE: As of 11.2, there is an Advanced Editing User-type extension required to perform certain versioning and validation tasks via feature services. This is not Workflow Manager specific licensing but if you will be using the Claim Version, Cleanup, Reconcile and Post, and Evaluate Data Quality steps in your workflows, we do make those requests against the versioning and validation services on the user’s behalf so they will need to have the appropriate licensing to perform that action.

24. Would this work with Maximo? I'm assuming through Maximo Spatial.

Yes, you can integrate Workflow Manager through Maximo Spatial, possibly using the API for Maximo and the Send Web Request step. However, we are not sure what Maximo has exposed.

25. Is there a separate license cost for the Pro extension?

The Workflow Manager Pro extension is included in Professional Plus user type license, or you can purchase it separately as well. Please keep in mind that the base deployment of Workflow Manager capability server (in Enterprise) or organizational extension (in Online) are required to use the Workflow Manager Pro extension.

26. Can Workflow Manager work with Data Reviewer?

Yes, the Evaluate Data Quality step will run existing validation, calculation, or topology rules set up for the data.

27. How do you feel this blends in with the new data pipelines or using model builder to accomplish the same kinds of tasks?

Good question and we have heard about the comparison with model builder a few times. Our diagram edit experience is similar to how it works in model builder with the drag and drop option, connecting steps and paths. However, note that Workflow Manager diagrams are meant to capture end-to-end steps in a project or business process vs. model builder that focuses on the processing steps to manipulate data or generate a product for a part of the overall workflow.

A job’s diagram or workflow may have several administrative steps where someone fills in requested information, then passes to the editor to do work in ArcGIS Pro with some automated steps in between to handle version management, and then passes to QAQC to review in Pro or a web application, while sending out notifications and updating status along the way. This is all stored in the workflow repository and can be pushed to a dashboard or summarized into a hard copy report, but it also allows for auditing if needed. All job history is stored, even after jobs are closed.

We are looking at how we can make it easy to incorporate data pipelines or a model into a workflow in Workflow Manager to handle that heavy data processing set of steps that may be required. We are there to orchestrate the work, kick off tools in conjunction with combining the technology to make it easier for users to move through the process.

28. How do I determine if my AGOL licensing is correct for using Workflow Manager?

You will need to have the Workflow Manager Standard or Workflow Manager Advanced Organization Extension listed under your Organization -> Licenses -> Organization Extension page.

29. Can ArcGIS Pro be launched from the web application for a job?

Yes, the Open Pro Project Item step can be run from the Workflow Manager web application if it is configured to pull a centralized project package from portal or a centralized project package from a shared network location.

30. Could a field user be used to initiate a job for a user in the office?

Yes, you can set up a webhook to automatically create a job in Workflow Manager based on the field submission or update.

31. Can you have different feature services for editors and QA/QC staff in the same workflow?

When you add a feature service to the diagram as a source, Workflow Manager creates and manages the job version against that as well as runs validation; so, in a way, that would be the equivalent of the editor’s version. You can then configure a Claim Version step to change the version owner to the reviewer when the job is reassigned for QAQC. The reviewer would then run the Open Pro step and review against the job version.

You can view as many different feature services as you like in the Pro project that is opened using the step in a job.

32. Should the Survey123 be hosted on the same portal as the Workflow Manager installation?

You can access surveys from ArcGIS Online as well as public surveys from other Enterprise portals. If you want to use the Survey123 webhook, that survey must be published in the same ArcGIS organization as Workflow Manager.

33. Can other applications like Survey123 or Field Maps be incorporated in a workflow?

Yes, there is a Survey123 step, a Survey123 webhook. You can interact with Survey123 or Field Maps using the Send Web Request or Run GP Service steps as well.

34. Does the datastore need to be enabled (storage provided) for the Workflow Manager/Survey123 workflow to be established?

Yes, Workflow Manager stores the workflow repository (all job information and workflow item configuration) in the Data Store, which is required to use Workflow Manager.

35. Can I use Workflow Manager with the Utility Network?

Yes, absolutely! We have several customers who use Workflow Manager to manage their Utility Network workflows.

36. Do the feature services have to be hosted or can they be services published to Enterprise from federated server manager?

Feature services that are going to be used as data sources (branch versioned or validation) or added as an extended property can be hosted or referenced feature services.

37. Do these automated tasks consume credits with each use?

If you are configuring an action that typically consumes credits as a step in a workflow, then yes, it consume the normal amount of credits. But there is is no additional fee to run that action as a step in the workflow. The only additional credit usage for Workflow Manager is the storage of the workflow repository in the Data Store.

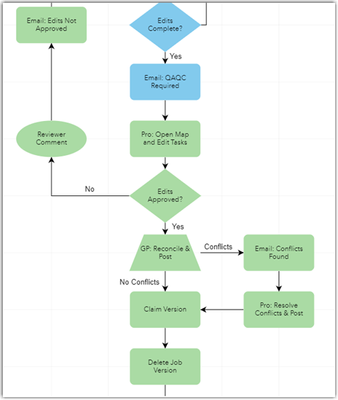
38. What if there are changes to the version within a template, how does the system manage the changes in the template and any potential conflicts (removing or adding questions or paths, etc)?

The workflow diagram would be designed with a QAQC loop that will reconcile (and post) version edits. If there are conflicts found during the reconcile, the step can abort the post and there is a different output code used so there can be two configured paths:

Workflow.png

 

39. Can Workflow Manager Server live on ArcGIS Online, or does that have to stand alone within your organization?

ArcGIS Workflow Manager can be deployed as a capability server in ArcGIS Enterprise or added to your ArcGIS Online organization as an organizational extension. There is no separate server setup for Online.

40. Can you use geofences or defined areas to automatically assign tasks to predefined people?

Yes, you can use predefined locations to assign work to specific people.

41. Is Workflow Manager compatible with MS Power Automate?

Yes, you can design workflows that integrate with PowerAutomate.

42. Is there a version created for each job, and are these versions all reconciled and posted at the same time?

There is a step to create a version in each data source configured against that workflow. That version gets assigned as the job version.

43. How to migrate from Workflow Manager Classic to web-based? Can you copy and paste from Workflow Manager desktop to the new Workflow Manager in Pro?

A transition plan is needed to move from Workflow Manager (Classic) to the service-based Workflow Manager. You cannot move (copy/paste) configurations between the two as they are completely different technologies. The biggest part is the redesign of your desktop workflows to web-based processes in order to take advantage of new capabilities.

44. How much space do we need in the Data Store for Workflow Manager?

Initially, not much space, because it is just storing a schema and configuration. However, as you start using Workflow Manager, the amount of storage needed depends on your workflows. Space is affected by things like what you are adding to the job to be stored in the repository versus simply linking to centrally stored information/files. We recommend that you constantly monitor the Data Store to ensure resources are good and that your server machine continues to be performant.

45. Do you see Workflow Manager being valuable for tasks such as onboarding training checklists, employee onboarding, and shift manager?

We are aware of a few organizations who are interested in using Workflow Manager for these types of processes. However, it depends on your specific requirements and needs. 

46. I'm looking at the pricing page on esri.com - is the listed price per user, or is it for the entire org? I'm looking at an Enterprise deployment specifically. And does that price not include ArcGIS Server (required for a server role)?

ArcGIS Workflow Manager is deployed as a capability server in ArcGIS Enterprise or as an organizational extension in ArcGIS Online. The pricing page only lists the optional Workflow Manager extension for ArcGIS Pro, which is included in Professional Plus user type, or you can purchase separately. Note that the Pro extension does not include the capability server or organizational extension. That is a separate purchase and is required in order to use the Pro extension. To learn about pricing, please reach out to your Esri account representative or Esri ditsributor (outside the U.S.). 

47. Instead of using email, is it possible to use Microsoft teams, Discord, or other 'chat' program to integrate for communication and notification?

Currently, email is the main notification channel. However, you can use the Send Web Request step or a custom geoprocessing service for other notification options.

48. For ArcGIS Enterprise, does the user have to be a Creator, or can a Viewer leverage the workflow manager?

A viewer can access the Workflow Manager web application for view-only, but they cannot complete any steps. You require an Editor or above user type to participate in the workflow. A Creator user type is needed to be an administrator in Workflow Manager.

49. Is Workflow Manager available in AGOL or only in Enterprise?

ArcGIS Workflow Manager is available as a capability server for ArcGIS Enterprise and as an organizational extension for ArcGIS Online. There is also an optional Workflow Manager Pro extension.

50. Can you import a data source to test or verify information? Specifically, from an external source that is not a GIS feature service.

Depending on what you are looking to accomplish, you can use any data source in web applications, ArcGIS Pro, or in custom geoprocessing services. Some also combine FME or Data Interoperability tools for the processing steps / sections of a workflow because they are flexible on data formats for readers and writers.

51. Does Workflow Manager require an Enterprise database or can this process be done using the Enterprise Data Store?

Workflow Manager stores the workflow repository in the hosted Data Store.

52. Can Workflow Manager be used in integration with non-Esri applications to complete some workflows and once done come back to Workflow Manager?

Yes, this flexibility is available in Workflow Manager. You can integrate with external systems using APIs in the Send Web Request and Run GP Service step templates.

53. What are the main differences between ArcGIS Workflow Manager for Enterprise/Online and the Workflow Manager ArcGIS Pro extension?

The main differences between Workflow Manager in ArcGIS Enterprise and ArcGIS Online are the spatial data step templates that are available (based on what is supported in Online), email configuration options, and webhook options. There are two ways you can configure emails in Online but one has more restrictions than the other and we did not carry over the ability to configure generic webhook receivers on job templates in Online. The Survey123 webhook is available. You can also use PowerAutomate in Online which can be integrated with Workflow Manager.

Workflow Manager (Enterprise) Functionality Matrix
Workflow Manager (Online) Functionality Matrix

54. Does the Pro extension just allow you to interact with Enterprise/Online workflows, or can it be used independently?

The Workflow Manager Pro extension cannot be used by itself. It provides the ability to connect to a workflow item in either Workflow Manager Server or a Workflow Manager organizational extension (Online), and provides additional Pro capabilities.

55. Is there any log/email notifications if a job fails?

Workflow Manager server logs all messages and, starting at Enterprise 11.2 and in Online, there is a log table on the Design page that workflow administrators can access to troubleshoot issues.

56. Can the workflows be integrated into Geocortex (VertiGIS) and other software? Can Workflow Manager integrate with the Microsoft O365 suite? (example would be a MS form for submission, but then a flow into ArcGIS with the data)

As long as there are APIs available you should be able to integrate the two. We are interested in learning more about these use cases to see if there are better ways to support this scenario. Please email us at workflowmanager@esri.com with your specific integration use cases. 

57. Could the workflow manager be used to create a step-by-step guide for our users to follow to create something like a complex map series?

Yes, workflows can be simple manual step-by-step linear processes. They can be semi-automated with some manual interaction for more complex processes, or they can be completely automated that requires zero manual steps. It completely depends on the needs of the organization and the design of the workflow.

58. Does every user need the Pro extension to participate?

The Workflow Manager Pro extension is only required for those users who need to access and run jobs in ArcGIS Pro. Note that the Pro extension is not stand alone. You will need to deploy Workflow Manager capability server (in Enterprise) or oganizational extension (in Online) first. 

59. Do you have 'success stories' or stories of organizations who have implemented this successfully? Just want to hear some user feedback as well.

Completely understandable. We currently have a published success story and are actively working on getting more customers to participate in this effort. 

60. Is it possible to pull in users for tasks from an outside ArcGIS Online organization?

Workflow Manager does not currently support collaboration between organizations, but it is something our team is looking into for future enhancements.

Contributors
About the Author
I manage marketing strategy, communications and product marketing for an elite group of products at Esri. I also help draft/refine messaging and artifacts, and promote awareness, demand and adoption among Esri customers.