Select to view content in your preferred language

Service Area-Model Builder

784
0
10-11-2023 07:56 AM
Labels (3)
SebastianEnnenga
Emerging Contributor

SebastianEnnenga_0-1697035327077.png

Hey Guys,

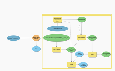
that is a part of my Model which is not working. I have a PointFeatureClass and iterate throught the Features. And during each iteration I create a service area with following settings :

SebastianEnnenga_1-1697035496080.png

And after creating the service area I add the PointFeature as a facility. I want an outcome for each iteration which looks like that :

SebastianEnnenga_2-1697035656234.png

But some iterations generating empty Linefeatures. For that ones I recieve following messages :

Executing (Solve): Solve "Service Area99" SKIP TERMINATE # #
Start Time: Mittwoch, 11. Oktober 2023 16:48:57
All network edges were excluded from line/polygon generation for " " in "Facilities".
WARNING 030025: Partial solution generated.
Succeeded at Mittwoch, 11. Oktober 2023 16:48:57 (Elapsed Time: 0,05 seconds)

 

But here is the strange thing. Everytime I run that Model under exact same conditions (same Model, same Data etc.) I have a different outcome. The points where I got the warning message before, they are working during the next time and thoose who worked proberly , they got that warning message now and they are empty. Does anyone have an idea what could be the problem?

0 Kudos
0 Replies