Select to view content in your preferred language

ModelBuilder Iterator "Iterate Rasters" Name Variable is Disabled

1306
2
Jump to solution
10-31-2023 06:47 AM
Labels (1)
JadedEarth
Frequent Contributor

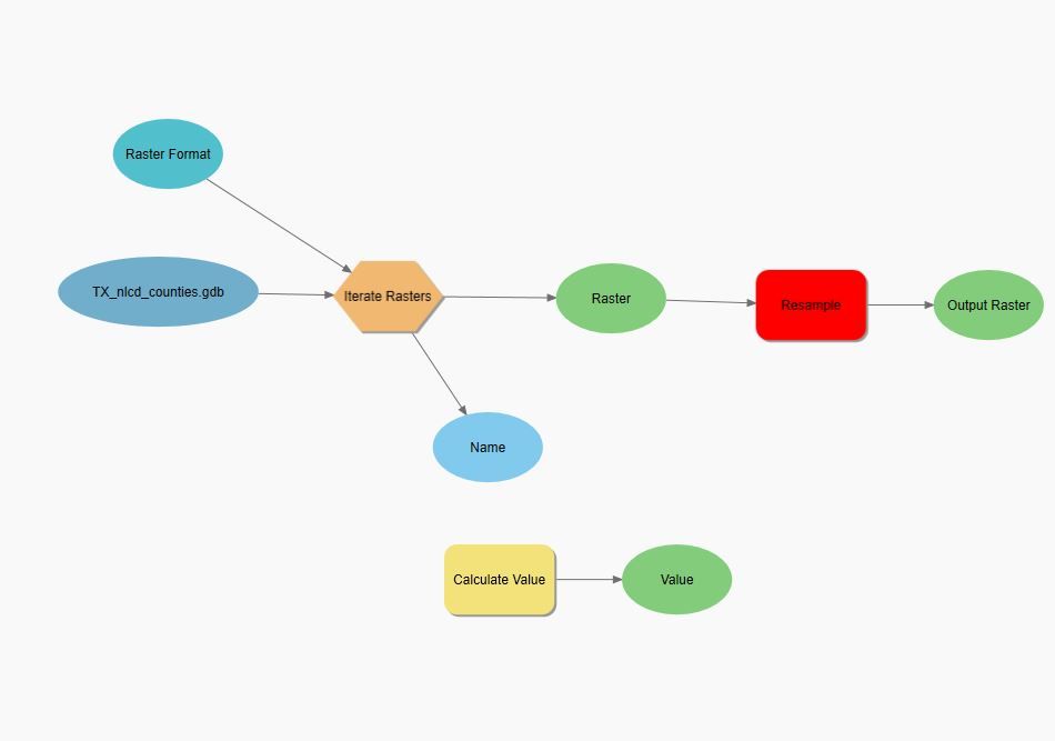
I'm using ArcGIS Pro version 3.1.3.  I'm trying to create a model builder to resample all rasters stored in a file geodatabase.  However, the "Name" variable in the Iterate Raster iterator is disabled.  It somehow has a default value which is wrong and I don't want to use this default value.  But I can't change the default value since the variable is DISABLED.  

How do I enable this variable so I can change the default value?

Appreciate any response.

0 Kudos
1 Solution

Accepted Solutions
Jordan_Brasher
Esri Contributor

Hi @JadedEarth, thank you for posing this question. Because the Name variable in the iterator is an inline variable, editing it cannot be enabled. For more on how inline variable substitution works, check out this documentation:

 

Iterate Rasters (Modelbuilder)

https://pro.arcgis.com/en/pro-app/latest/tool-reference/modelbuilder-toolbox/iterate-rasters.htm

 

Inline variable substitution

https://pro.arcgis.com/en/pro-app/latest/help/analysis/geoprocessing/modelbuilder/inline-variable-su...  

View solution in original post

0 Kudos
2 Replies
Jordan_Brasher
Esri Contributor

Hi @JadedEarth, thank you for posing this question. Because the Name variable in the iterator is an inline variable, editing it cannot be enabled. For more on how inline variable substitution works, check out this documentation:

 

Iterate Rasters (Modelbuilder)

https://pro.arcgis.com/en/pro-app/latest/tool-reference/modelbuilder-toolbox/iterate-rasters.htm

 

Inline variable substitution

https://pro.arcgis.com/en/pro-app/latest/help/analysis/geoprocessing/modelbuilder/inline-variable-su...  

0 Kudos
JadedEarth
Frequent Contributor

Hi,

Thanks for the explanation.  I think I got it now.  See my modelbuilder below

IterateRasters.JPG

0 Kudos