Hello,
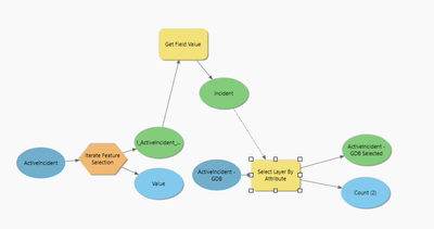
I have an input layer and am iterating it to select each value.
I then use a field value to select by attribute, set to add to selection, in another layer.
This works. If there are are three records in the input, three are selected in the other layer.
Next, I'd like to switch the selection and delete the rows that are not in the input layer.

I've tried to put another select by attributes tool and then switch selection. The switch selection does not select the remaining features. In the example above, three features of 76 are selected by using an add to selected features and then if I add another select by attributes set to switch the selection, only 74 records are in the selection and not 73
Thank you
Mele