
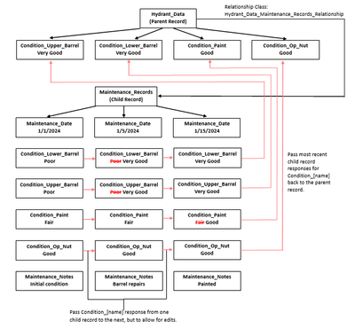
The attached workflow is what I'm trying to achieve.
Right now I have it structured to pass the child-to-child and child-to-parent using the script below as a calculation constraint.
var relatedRecords = OrderBy(
FeatureSetByRelationshipName($feature, "Hydrant_Data_Maintenance_Records_Relationship"), "Last_Maintenance_Date DES");
var relatedInfo = "";
if (Count(relatedRecords) > 0) {
var latestRecord = First(relatedRecords);
var conditionUpperBarrel = latestRecord.Condition_Upper_Barrel;
// Check if the conditionUpperBarrel is not null or empty before assigning
if (conditionUpperBarrel != null && conditionUpperBarrel != "") {
relatedInfo = conditionUpperBarrel;
}
}
return relatedInfo;
This works in terms of passing the records from one to another, however, because it is a calculation, it doesn't allow for updates/edits to the child responses to indicate the change in condition status in response to the maintenance work performed. Am I thinking about this wrong? Should the child-to-child record passing, that is then editable, not be done via a calculation constraint?
Thanks in advance for any assistance!