Select to view content in your preferred language

Concatenate Attributes While Exporting Table - Model Builder

2593
6
Jump to solution
04-28-2021 09:38 AM
Labels (2)
JessicaJThompson
Frequent Contributor

Hello All, (ArcGIS Pro 10.7.2)

I am trying to automate a process that is a fairly simple, but always a last minute request. 

The Request is for the Zoning department that has to send notifications to property owners of properties within 300ft of a parcel requesting a zoning amendment (so they in theory have time for input on the amendment). They want a table with the resulting parcels, and all of the mailing address fields concatenated. These fields are currently: 

JessicaJThompson_3-1619627448129.png

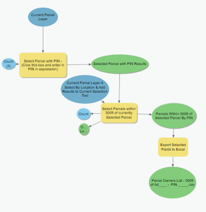
Steps Taken Which I have built in Model Builder

-Select by attributes

-Select by location (add to current selection)

-Summarize Data (exporting selected fields to table)

JessicaJThompson_2-1619627286760.png

This provides me with a table of only the fields they want, but the mailing address fields are not concatenated. 

This process gets repeated for several parcels. I am hoping to simplify this so it that someone who doesn't use Pro or really know how to use excel, can input 1 parcel # and receive the formatted spreadsheet as they need.  (Also, was thinking of building this process in WebApp Builder but couldn't see a streamlined way - any ideas on that would be even better! Then they don't even need to open Pro)

Thank you for your kind assistance! 

 

0 Kudos
2 Solutions

Accepted Solutions
DavidPike
MVP Notable Contributor

My first thought would be just creating a new field to contain the concatenated values (don't get caught out by max field length).  Then a field calculator e.g.

I guess you could export the features to a in_memory feature class or scratch and then add the field, or build the field into your data model.

!Mailing_Adress! + ', ' + !Mailing_City! + ', ' + ...

 

View solution in original post

DavidPike
MVP Notable Contributor

Also in WAB this would be something like a geoprocessing service (or JS widget but that's beyond me), which is easily accomplished (if you have the right infrastructure).

View solution in original post

6 Replies
DavidPike
MVP Notable Contributor

My first thought would be just creating a new field to contain the concatenated values (don't get caught out by max field length).  Then a field calculator e.g.

I guess you could export the features to a in_memory feature class or scratch and then add the field, or build the field into your data model.

!Mailing_Adress! + ', ' + !Mailing_City! + ', ' + ...

 

JessicaJThompson
Frequent Contributor

Hello,

Before I can get to the field calculator/create new field step, I have to export the selected features into a new feature layer (I cannot edit the current feature layer). I have been having a challenge with exporting the selected features in model builder - knowing which tool to use. Feature Class to Feature Class is failing- saying that table is not found. I have tried a number of others as well. This is easily done under the Data tab with Export Features. I am not finding that mechanism in Model Builder. Any Ideas...? Thanks!

0 Kudos
DavidPike
MVP Notable Contributor

possibly Copy Features (Data Management)—ArcGIS Pro | Documentation I think that will allow a layer to go to a feature class.

0 Kudos
DavidPike
MVP Notable Contributor

Also in WAB this would be something like a geoprocessing service (or JS widget but that's beyond me), which is easily accomplished (if you have the right infrastructure).

JessicaJThompson
Frequent Contributor

Hello!

I will look into the in-memory feature class/scratch. I haven't used model builder in almost 5+ years, and didn't use it much then either (time to change that I think). I did look into using field calculator, though I am trying to not have an intermediate feature layer created - but I am assuming by that terminology (in-memory/scratch), it will may not be something permanently saved. 

Additionally, I have never thought of a geoprocessing service. And after a quick search I found a tutorial that will walk me through what seems like the exact process I am in need of. As long as this wouldn't use credits, the "higher-ups" would love this solution built into an app.

Geoprocessing service example: Selecting data—ArcGIS Server | Documentation for ArcGIS Enterprise

Thank you very much! @DavidPike 

0 Kudos
DavidPike
MVP Notable Contributor

sure - this might be a good read for the memory workspace (I keep using in_memory which is an older implementation...) Write geoprocessing output to memory—ArcGIS Pro | Documentation

essentially just 'memory\nameofyourmemoryFC'

Sorry but not too sure about GP services on ArcGIS Online and not entirely sure you can, only done it on my Enterprise Portal.

0 Kudos