Select to view content in your preferred language

When sharing an ArcGIS Hub Site publicly, should I also make the initiative public or can it remain private?

1295
3
Jump to solution
09-27-2024 09:21 AM
RachelAbernethy
Esri Contributor

Hi everyone

Overall my main question is - if my ArcGIS Hub site is public does my Initiative need to be public too? I don't think so because I have worked on public sites where the initiative is private however I don't know if this is best practice. Someone asked me about this today and I thought it was a good opportunity to post in here as I can't find anything else online apart from the FAQs that explain the difference between sites & initiatives - https://doc.arcgis.com/en/hub/get-started/frequently-asked-questions.htm#ESRI_QUESTIONANSWER_B8F6F34...

The person who asked me about this said they they aren't using the additional functionality that comes with initiatives/hub premium - it really is just a Hub Site so my thinking is it is fine that the site is public but the initiative is private. However, what functionality would need to be used to result in changing the initiative to public too? - sending events? emails to followers?

It would be great to hear thoughts on this. Is anyone else sharing a Hub site publicly but keeping the initiative private? Have you noticed any drawbacks to this? 

Thank you so much

Rachel 🙂 

 

0 Kudos
1 Solution

Accepted Solutions
AndrewTurner
Esri Contributor

Thank you for posing this question. It's a common inquiry, particularly since in spring 2024 Hub improved how Initiatives and Sites work together. Before spring 2024 these were separate items but intrinsically linked which is why recommendations were different before. 

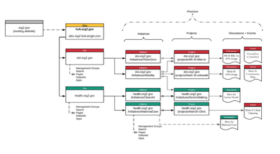
Sites and Initiatives are separate items and should be managed separately - just like other items in ArcGIS Online. They each can have different access: Public, Organization, or limited to Groups. Each can be shared through at Group to be available in search. In 2023, we also added Hub Projects which are also separate items that can have different access and shared through groups.

Sites, Initiatives, and Projects have some similar and some different capabilities that allow you a lot of flexibility in how to organize and communicate your work. 

So you're probably now wondering - when should I use which? 

Sites (basic, enterprise) - Branded, themed websites that provide a focused view of your organization for visitors. Sites are best for use as a primary entry to your organization's work, for departments, and major programs. 

Initiatives (premium) - Vision and policy that motivate and organize people to work towards common goals. Initiatives are best for longer-range efforts that can show progress through aggregated metrics.

Projects (premium) - Implementation and work in particular location and impact. Projects are best for short-term, focused action that support one or multiple initiatives and report metrics. 

Discussions (premium) - Hub premium also includes Discussions. You can configure participation channels (groups) to post on any item, including a Site, Initiative, Project, dataset, app, document. And you can also create separate Discussion Board which is an item that can be used to gather ideas, feedback, and questions on new topics. 

Events (premium) - Events are being updated to more easily schedule in-person and virtual gatherings on Projects, Initiatives, or any topic. These are not items, but access sharing has the same functionality for making them available to the Public, an Organization, or private to specific Groups.

 

Below is an illustration of how a Hub can be organized to extend an existing Website with a primary Hub Site, department specific Hub Sites, and then Initiatives, Projects, Discussion Boards, and Events to focus engagement and collaboration on particular themes. 

Hopefully this information helps you understand how we've continued to grow Hub capabilities to support your collaboration within and outside your organization. 

Hub Hierarchy example.png

 

View solution in original post

3 Replies
AndrewTurner
Esri Contributor

Thank you for posing this question. It's a common inquiry, particularly since in spring 2024 Hub improved how Initiatives and Sites work together. Before spring 2024 these were separate items but intrinsically linked which is why recommendations were different before. 

Sites and Initiatives are separate items and should be managed separately - just like other items in ArcGIS Online. They each can have different access: Public, Organization, or limited to Groups. Each can be shared through at Group to be available in search. In 2023, we also added Hub Projects which are also separate items that can have different access and shared through groups.

Sites, Initiatives, and Projects have some similar and some different capabilities that allow you a lot of flexibility in how to organize and communicate your work. 

So you're probably now wondering - when should I use which? 

Sites (basic, enterprise) - Branded, themed websites that provide a focused view of your organization for visitors. Sites are best for use as a primary entry to your organization's work, for departments, and major programs. 

Initiatives (premium) - Vision and policy that motivate and organize people to work towards common goals. Initiatives are best for longer-range efforts that can show progress through aggregated metrics.

Projects (premium) - Implementation and work in particular location and impact. Projects are best for short-term, focused action that support one or multiple initiatives and report metrics. 

Discussions (premium) - Hub premium also includes Discussions. You can configure participation channels (groups) to post on any item, including a Site, Initiative, Project, dataset, app, document. And you can also create separate Discussion Board which is an item that can be used to gather ideas, feedback, and questions on new topics. 

Events (premium) - Events are being updated to more easily schedule in-person and virtual gatherings on Projects, Initiatives, or any topic. These are not items, but access sharing has the same functionality for making them available to the Public, an Organization, or private to specific Groups.

 

Below is an illustration of how a Hub can be organized to extend an existing Website with a primary Hub Site, department specific Hub Sites, and then Initiatives, Projects, Discussion Boards, and Events to focus engagement and collaboration on particular themes. 

Hopefully this information helps you understand how we've continued to grow Hub capabilities to support your collaboration within and outside your organization. 

Hub Hierarchy example.png

 

RachelAbernethy4
New Contributor

Hi Andrew

Thank you so much for the informative reply. This is really helpful and definitely answers my question. The breakdown of the different items related to Hub is very helpful! 

Thank you

Rachel 

0 Kudos
RachelAbernethy
Esri Contributor

Thank you @AndrewTurner - the other comment is me with a different log-in! 

0 Kudos