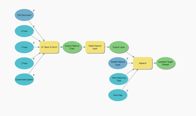
I am trying to see if this is possible. I have a survey where my users attach a csv. Usually I have to take the attachment and manually display the xy points then append. I was wondering if there is a way to take the survey's attachment and use a webhook to automatically append that data to a hosted feature layer. I typically use a model but it would be much nicer if it was automated on the end users side and then they could see their results in real time. The main goal would be for the user to use an experience builder like the one I made below to upload their survey and in the main map see the results.
A little more context is, we have our users collect Ground Control Points using a feature layer (HAV enabled), they then download that data and make models using the GCP's they made. Then we typically take that model in csv format and upload it to another feature layer that is hosted in our portal.
Any thoughts or ideas would be helpful! Thanks!

