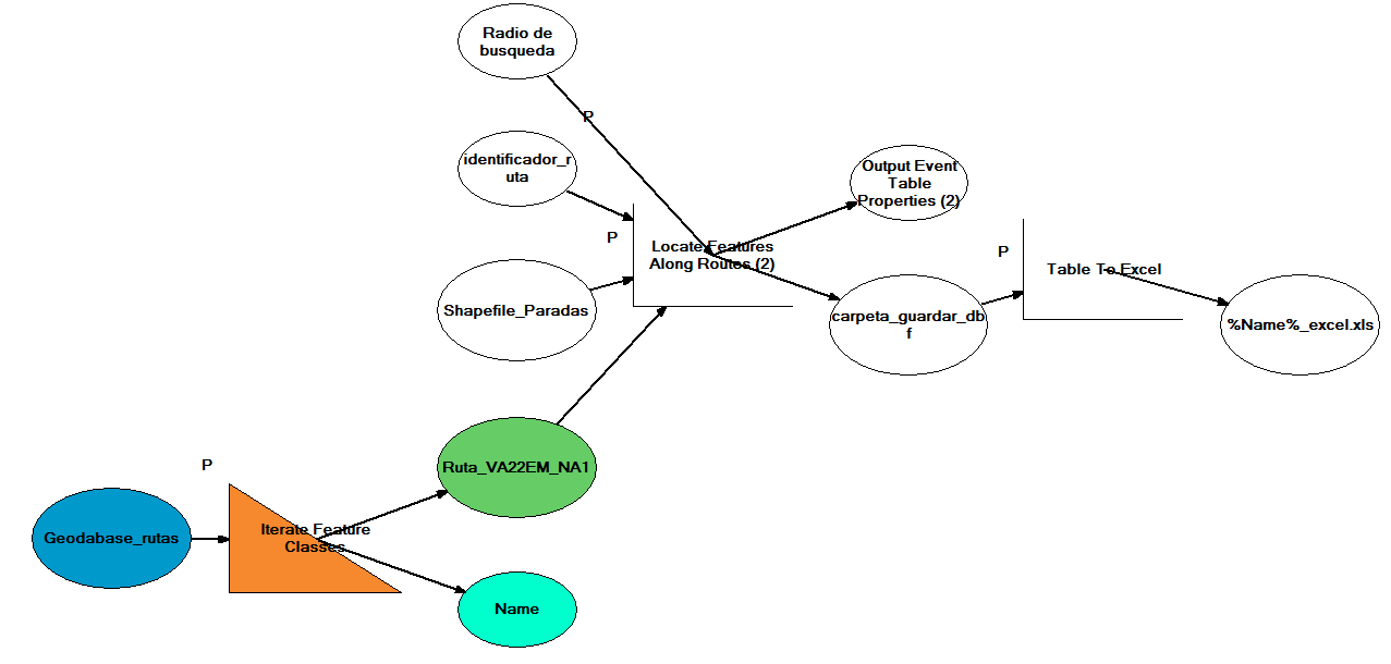
hola, actualmente estoy trabajando en un proyecto para localizar unas paradas a lo largo de una ruta con el concepto de linear referencing, dentro del proceso necesito exportar los resultados a excel, la cuestión es que no logro hacer que la carpeta a la que se exportan estas tablas de excel sea un parámetro, ya trate de decirle que el resultado sea un parametro pero por alguna razon no me permite a la hora de usarlo indicarle la ruta incluso si le pongo el nombre. La idea es que mi modelo lo usen otros usuarios que no conocen el model buildier por lo que su interacción debe ser más reservada, alguno tiene idea de cómo lograr esto ?
Hi, Actually I'm working in a proyect to locate stops on routes, under the concep (locate features along routes) from linear referencing, th problem is that i'm not able to make the output folder of the tool table to excel be a parameter of the model, at this point i must say that the users of my model don't know about arc map. Any idea of how I can correct this ?
thanks a lot .


Solved! Go to Solution.
You can create a model variable (right click Create Variable) of type Folder and make it parameter. Connect this model variable to the Table to Excel tool as a precondition.
If you name this model variable Out Folder you can use the string %Out Folder% in your output path like this:
%Out Folder%\%Name%_Excel.xls
You can create a model variable (right click Create Variable) of type Folder and make it parameter. Connect this model variable to the Table to Excel tool as a precondition.
If you name this model variable Out Folder you can use the string %Out Folder% in your output path like this:
%Out Folder%\%Name%_Excel.xls
Sorry I don't understand the last part, what do you mean: "name this folder model element ot folder", do you have any example of this ?
LOL reading carefully I got it !!, thanks for your help, I will try and let you know what happen.
It worked, thanks !