Select to view content in your preferred language

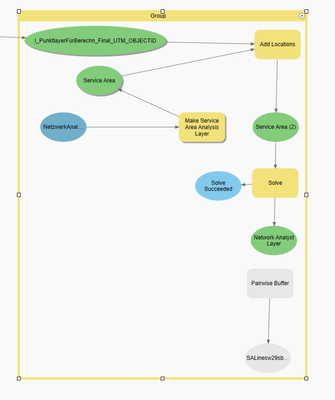
Using Service Area Polyline in ModelBuilder

421
0
10-03-2023 08:09 AM
SebastianEnnenga
Emerging Contributor

Hey guys,

I have a small problem. I am creating a service area within the ModelBuilder and I would like to use the output Polyline as an input for the Buffer function. But how I can select the Polyline ?

SebastianEnnenga_0-1696345762853.png

 

0 Kudos
0 Replies