Select to view content in your preferred language

Successive ModelBuilder tool dialogs open outside display area (large monitor)

4420
13
06-13-2025 04:18 PM
LetaFranklin
Occasional Contributor

I am fairly certain this falls under the category of bugs, but posting here for feedback before submitting as such.

Successive ModelBuilder tool dialogs open outside display area on large monitor

Date: 13 June 2025
ArcGIS Pro 3.5.1
Windows 11 Insider Preview Build 26120
Asus VP28U Display (3840 x 2160 pixels) with GeForce GTX 1060 3GB (NVIDIA software up to date)
Scale: 200% (150% is recommended) [The opinion of two twentysomethings I had look at my screen is that 200% is ideal for them, too.]

General Issue:


In certain monitor configurations, when editing a model, the open dialog boxes for some tools open outside of the monitor's pixel area range. The anchor point appears to be miscalculated. The configuration, in my case, is a 3840 x 2160 monitor set to 200% scale. 

I first encountered this in the provided model in the ESRI web course "Building Geoprocessing Models Using ArcGIS Pro" in the exercise "Explore an existing model." When I open the 50 Ft. Gas Line Buffer tool, the dialog window loads outside the screen area. The first tool loaded into the model opens at the bottom of the window. Its output dialog opens a bit to the right. Second and subsequent tool and their output dialogs open march further to the right until they are opening outside the monitor screen. I was unable to move these dialogs with alt-spacebar-m.

Screenshot attached.

I also tested this behavior opening ModelBuilder in an empty map and dragging the buffer tool four times into the model. The same behavior was observed. At different monitor scales, windows sometimes opened above and to the left of the monitor active area, occasionally with a small portion on the screen that could not be dragged. The workaround is to open ArcGIS and edit the model at 100% monitor scale using Windows magnifier (Windows Key and "+").

I think there should be a check on ModelBuilder dialog anchor locations and size when they are opened to make sure they will be useable on the user's screen. 

I consider this an accessibility issue.

 

0 Kudos
13 Replies
NateArnold
Frequent Contributor

Interesting.  I'm running Pro via Citrix remote desktop on a 5k screen and experience this behavior.  I select Open on any tool in ModelBuilder and the tool window doesn't appear.  I then resize my remote session to something much smaller, and the tool window appears.  Nutty!

0 Kudos
CharlottePeters95540
Regular Contributor

I've had this issue recently as well. Until the issue is fixed, I found a shortcut in another post to access off screen pop-ups. Double click the element>>press ALT + spacebar>>press "X" and the pop-up will show up maximized on the screen. However, you have to do this every time. 

I can be switching between three different dual monitor set-ups, so I don't want to mess with display settings. However, I discovered moving the element or model can help.

The following is based on my home office set-up with dual monitors. I've noticed that the pop-ups appear a certain distance from the selected element. 

CharlottePeters95540_0-1759453731447.png

Moving the element to the left side of the screen also moves the pop-up. It doesn't work if you move the element AFTER you've already tried to open the pop-up, so you'll need to close and reopen the model. The element needs to be moved BEFORE you double click the element for the pop-up.

CharlottePeters95540_1-1759453833186.png

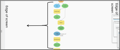
Personally, I like my models to be arranged horizontally, but you have a better chance of the pop-ups appearing on-screen if the model is arranged vertically (ModelBuilder's Diagram tab>>Sub-Graph>>select one of the "vertical" options).

CharlottePeters95540_2-1759454728386.png

Pan or move the entire model towards the left side of the screen before opening any pop-ups and you should get better consistency with pop-ups appearing on-screen.

CharlottePeters95540_3-1759454818727.png

 

 

 

0 Kudos
CharlottePeters95540
Regular Contributor

Another follow-up, this time from my work office with dual monitors, in case it helps with understanding this issue. The pop-ups appear on top of the selected element. My monitors are set at 1920x1080 resolution, but pop-ups still appeared on top when I changed display resolution to 800x600.

CharlottePeters95540_0-1759513681550.png

 

0 Kudos
JamesShively
Occasional Contributor

I am working on a dual-monitor system and have run into this exact problem. It appears that the Model Builder opens editing menus to the right of the active ArcGIS Pro project. The solution to this problem has been to open the Model Builder window on the left-screen. Simple solution, but definitely a 'glitch' in the matrix.

0 Kudos