Select to view content in your preferred language

Prevent ModelBuilder Batch Pairwise Clip output automatically adding to map

953
2
04-29-2025 03:14 PM
BryanJohnstone
Emerging Contributor

Hi everyone

I am pretty new to ModelBuilder. I create a Model by using the batch Pairwise Clip tool, then viewing my Geoprocessing history and sending that to a model.

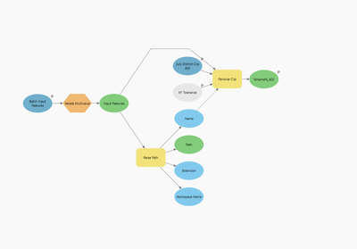
The model accepts 8 feature classes, clips by an area of interest, and then renames the new features via %Name%_AOI.

When I ran the batch Geoprocessing task the first time I unticked 'Add output datasets to an open map'.

However, when I run the Model subsequently, every time, 1 of the newly created clipped feature classes always gets added to the map.

I cannot understand why, and where in the Model process I can see this happening to stop it from happening when people use the model in the future.

Thanks for any help 🙂

Model:

BryanJohnstone_0-1745964598496.png

 

How to prevent this 1 feature class from being added automatically after model runs? (Can vary which one is added each time):

BryanJohnstone_1-1745964639054.png

When I create the Model from first running the Batch Pairwise Clip, I make sure this is off:

BryanJohnstone_2-1745964748958.png

 

Tool runs fine and makes the clipped feature classes correctly, but why is 1 at random added to the map?:

BryanJohnstone_3-1745964800179.png

 

 

 

0 Kudos
2 Replies
DanPatterson
MVP Esteemed Contributor

P  ... in your model, could this be it?

BUG-000172762 for ArcGIS Pro


... sort of retired...
0 Kudos
BryanJohnstone
Emerging Contributor

Why is only 1 of the clipped feature classes added to the map?

If I remove Parameter from the Output Variable (%Name%), then what happens to the clipped data? Are the original feature classes modified directly? When I attempt this, the model still runs but it seems nothing happens. I can't see the clipped feature classes in the gdb.

Apologies but I'm finding this Bug Report a little confusing. I don't want the data added to the map. It says to prevent that downgrade to 3.3 (which I am already on 3.3.1) or add the data from the catalog pane...but it is already being added automatically which is what I dont want to happen? 🤔

0 Kudos