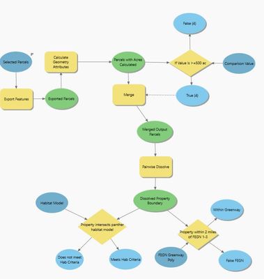
Hi, I am working on the attached model where the final output is currently the Dissolved Property Boundary. This output will be tested by subsequent conditions as shown and the end user would like the final output feature class to include attributes indicating whether conditions are met. Am I setting this up correctly and could I get some advice on how to accomplish this?

Kristal Walsh, Florida Fish and Wildlife
Office of Conservation Planning