Select to view content in your preferred language

Creating a List or Excel Table of all Selected Features by the Select by Location Tool within Map

1374
1
Jump to solution
07-27-2021 12:35 PM
Labels (2)
ChrisSpadi
Occasional Contributor

Greetings,

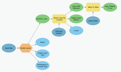
I used the select by location tool to see where a projects location intersected with multiple feature layers (sensitive areas).

ChrisSpadi_0-1627430694152.png

Now I would like to create a list or table of the selected features based off their layer names.

Open to model builder or python solutions. 

Thanks,

Chris

1 Solution

Accepted Solutions
ChrisSpadi
Occasional Contributor

Big thanks to @DuncanHornby and Matt (ESRI) to helping me. Solution provided below.

DuncanHornby_0-1627551687899.png

DuncanHornby_1-1627551779504.png

View solution in original post

1 Reply
ChrisSpadi
Occasional Contributor

Big thanks to @DuncanHornby and Matt (ESRI) to helping me. Solution provided below.

DuncanHornby_0-1627551687899.png

DuncanHornby_1-1627551779504.png