Select to view content in your preferred language

HELP! can anyone tell me how to solve 'edge effects'?

1259
4
03-21-2023 02:40 PM
philcass2
Emerging Contributor

Hello

I have assigned this raster layer to a constant value of '1'. How can I removed edge effects, i.e. make sure that the areas outside the study area map are not utilised??

philcass2_0-1679434813969.png

 

0 Kudos
4 Replies
DanPatterson
MVP Esteemed Contributor

if that is your study area, they won't be used.

If your study area is within that image, clip it as I suggested before (clip analysis for vector, and clip raster for rasters... they are in arctoolbox and in the last links I posted)

Re: HELP! I need to consider 'edge effects' when c... - Esri Community


... sort of retired...
philcass2
Emerging Contributor

Thank you again Dan for your suggestions! I'll have a try now! 🙂

0 Kudos
CodyBenkelman
Esri Regular Contributor

Phil

there is not enough information in your post to allow us to answer.  The raster you show clearly has multiple values in the pixels - do you mean you've remapped the pixel values to 1?

Then can you explain what you're doing with the raster?  If your study area is your raster, nothing outside that raster should be contributed to a model or analysis - if that's not currently true, what is currently happening outside the raster extent?

Cody B

philcass2
Emerging Contributor

Hi Both,

Thank you for you're replies!

It is basically for a lab class where we had to make a tool to assess compactness of urban data in arcmap. We were provided with the urban extent data:

philcass2_0-1679441734516.png

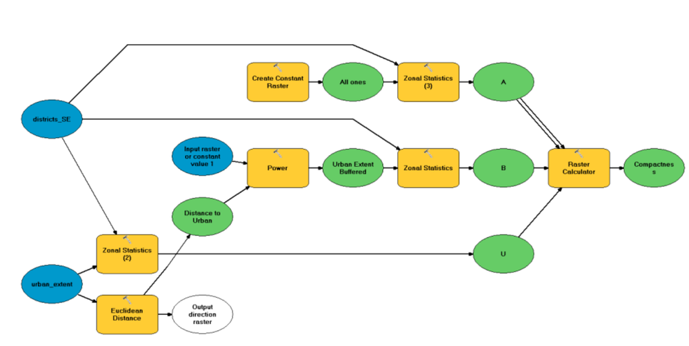
We created a number of layers (easy to do) we then created a tool to assess compactness:

philcass2_1-1679441974131.png

for a follow up exercise he suggested we change the tool so instead of utilising zonal statistics, we created a tool involving focal statistics. He then mentioned the following:

philcass2_2-1679442155183.png

He said this would be challenging and I am struggling with where to start. I contacted the professor to clarify what he meant by the edge effects and he stated this:

philcass2_3-1679442339698.png

Any suggestions of where to start would be super helpful. I am very new to arcmap! I know that Dan sent me some links but being new to arcmap, its hard to understand some of the concepts in laymans terms

Thank you!

 

 

 

0 Kudos