Select to view content in your preferred language

Field Enricher Not Writing to Feature Layer

649
1
12-16-2022 12:31 PM
MeleKoneya
Frequent Contributor

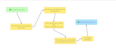
I have a service which takes an ArcGIS Tracking Layer and joins it to a table with a Field Enricher(Feature Service).   It also calculates a field  with Field Calculate and then does Geotagging with Geotagger.

Everything to that point is working well.

I am trying to add another Field Enricher into the service but have hit a snag.

If I sample the route,  I see the data heading into the Feature Server, but it is not getting written out.

Any thoughts on this?       Thanks Mele

MeleKoneya_0-1671222628881.png

 

0 Kudos
1 Reply
ColinHLang
Occasional Contributor

What type of field is your Track_ID?

0 Kudos