I have the following model. Whenever I try to use the connect tool to make a connection from "Lu Code Field" to "Get LuCodes" and select "Field". After this is completed, ArcMap crashes. Does the same thing whether I try doing this on desktop ArcMap or citrix ArcMap. Appreciate any thoughts.
Thanks,
Chris

Solved! Go to Solution.
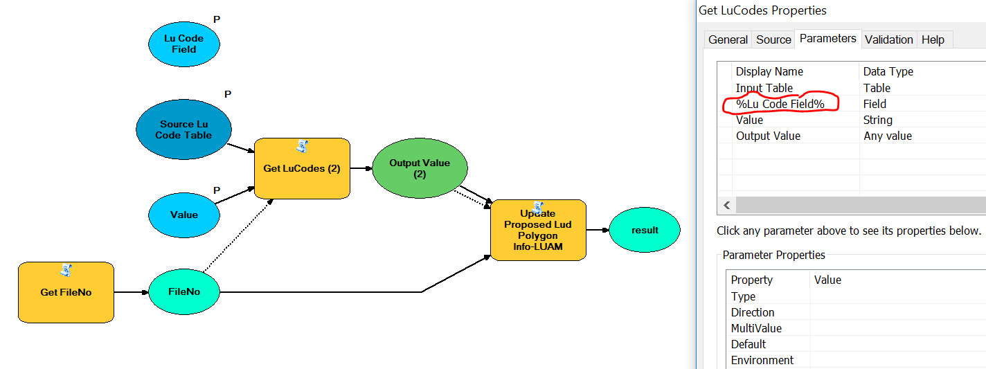
The crash is happening when Model Builder is validating the Lu Code Field parameter against Source Lu Code Table using the parameter setup in your Get LUCodes script tool. This could be a data specific issue or a bug in your parameter validation setup or code. I'm wondering if there is some table or field file naming that is making the validation process crash ArcMap.
(Your workaround inserting a string variable (%Lu Code Field%) bypasses the parameter validation, which also doesn't allow the user a pick list if you make it a parameter -- so I bet you'd rather have it work!)
If I make the following change in the parameter list for the script tool: change display name from Lu Code Field to %Lu Code Field%. It works fine.

Still, do not understand why it crashes when I try to use the connect tool?
The crash is happening when Model Builder is validating the Lu Code Field parameter against Source Lu Code Table using the parameter setup in your Get LUCodes script tool. This could be a data specific issue or a bug in your parameter validation setup or code. I'm wondering if there is some table or field file naming that is making the validation process crash ArcMap.
(Your workaround inserting a string variable (%Lu Code Field%) bypasses the parameter validation, which also doesn't allow the user a pick list if you make it a parameter -- so I bet you'd rather have it work!)
Thanks Curtis. I’ll look into this.
Sent from my iPhone
That's got it working now. Thank you Curtis.