Hello,
I have 52338 polygons which needs to be edited using the following rules;
The distance between the intersection point and the closest vertices on two intersecting
polylines should be at least 1.2 meter as shown below. On the other hand the distance
between two closest vertices should not be less than 2 meters. What I'm trying to do is
automatically calculate the optimum angle angle between two polylines to meet the given
two rules as I explained above.
ArcGIS Desktop doesn't have such built-in tool to calculate the angle as far as I know.
Is there any tool or script that you could suggest ? If there is no such solution it would
also be great, to select vertices which are 2 meters apart from the intersection point.
I will be grateful for any help you could provide.
Regards
Solved! Go to Solution.
Hello,
I want to thank you Dan Patterson and Wes Miller for their extremely helpful suggestions and comments.
I couldn't find `find angle` tool without Dan's help. I can't thank you enough both of you for your help
Regards
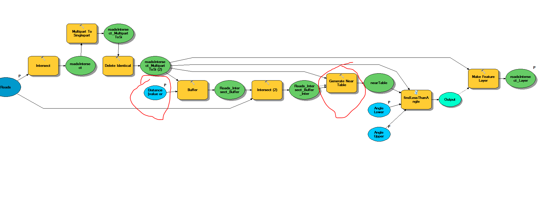
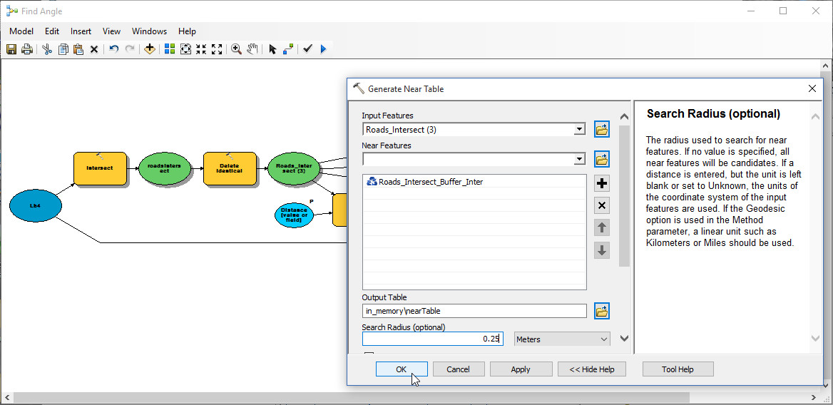
I remember the tool would do give false results if the buffers would overlap. Have you tried setting the buffer size smaller? You'll need to change the buffer and change the distance in the generate near table to solve. That was one of the differences between my solution and Darren Wiens solution. If you run the model from edit you should be able to add the buffers and show the buffers and see the overlaps
No, I haven't tried setting the buffer size smaller but I will try and get back to you as soon as possible. Thank you.
Hello,
I tried smaller buffer size (0.5 meters) and there are still some false results If I'm not mistaken.
The attached screenshot shows a part of the resulting layer. I took the screenshot of each
step I followed and they are available for your review at the following URL:
Find_Angle . Thank you for your attention to this matter.

Did you change the distance in both places

Thank you for your reply. Yes, I changed the distance in both places. However, I need to double check and re-run the model
to be sure.
I changed the distance in both places and re-run the model. 322 intersections out of 9803 were selected. Red points show where the near angle is between 20 and 30 degrees. I'm a little bit confused about false results. I attached the screenshots for your review.



Thank you for your kind reply. You can download the data set at the following URL:
Did you have a chance to look at the data set I uploaded ?